Una red semántica o esquema de representación en Red es una forma de representación de conocimiento lingüístico en la que los conceptos y sus interrelaciones se representan mediante un grafo. En caso de que no existan ciclos, estas redes pueden ser visualizadas como árboles. Las redes semánticas son usadas, entre otras cosas, para representar mapas conceptuales y mentales.
En un grafo o red semántica los elementos semánticos se representan por nodos. Dos elementos semánticos entre los que se admite se da la relación semántica que representa la red, estarán unidos mediante una línea, flecha o enlace o arista. Cierto tipo de relaciones no simétricas requieren grafos dirijidos que usan flechas en lugar de líneas.
SIMBOLOS:
Utilizan sólo predicados atómicos (no vars.) binarios y unarios, sin símbolos
funcionales y la suposición del mundo cerrado.
Los predicados están organizados en taxonomías y existen tipos que restringen
los valores.
Una propiedad de la representación es que se puede usar una representación
gráfica, por lo que se pueden realizar inferencias usando técnicas de búsqueda
en grafos.
La representación gráfica, por otro lado, sugiere diferentes tipos de
inferencia basadas en la estructura (gráfica), e.g., similaridad entre
conceptos, y también muy importante, la capacidad de heredar información.
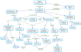
MAPA CONSEPTUAL:
Usada para la representacion grafica del conocimiento a traves de una red que tiene nudos y enlaces que representan los conceptos y las relaciones entre ellas.
MAPAS DE IDEAS:
Herramienta cognitiva que ayuda a los estudiantes a generar ideas en forma visual utilizando palabras claves, simbolos, colores y graficos.
Mapas visuales que muestran como ciertas categorías se relacionan con otras, ayudan organizar y priorizar la información.
DIAGRAMA DE CAUSA Y EFECTO:
Es llamado usualmente diagrama de "ishikawa" porque fue creado por kaoru ishikawa.
También ha dado pie a formas de razonamiento (e.g., default) que no aplican
en las formas lógicas clásicas (es más fácil desarrollar algoritmos que razonan
sobre la estructura que justificar el tipo de razonamiento explicando lo que
dice la estructura acerca del mundo).
MAPA CONSEPTUAL:
Usada para la representacion grafica del conocimiento a traves de una red que tiene nudos y enlaces que representan los conceptos y las relaciones entre ellas.
MAPAS DE IDEAS:
Herramienta cognitiva que ayuda a los estudiantes a generar ideas en forma visual utilizando palabras claves, simbolos, colores y graficos.
Telaraña:
Mapas visuales que muestran como ciertas categorías se relacionan con otras, ayudan organizar y priorizar la información.
DIAGRAMA DE CAUSA Y EFECTO:
Es llamado usualmente diagrama de "ishikawa" porque fue creado por kaoru ishikawa.

No hay comentarios:
Publicar un comentario